Ethereum se ‘fusionó’ con éxito el 15 de septiembre, pero están llegando más actualizaciones a la red: the Surge, the Verge, the Purge y the Splurge. En conjunto, cada una de las actualizaciones agregará una nueva capa de escalabilidad y seguridad a la Proof-of-Stake (PoS) de Ethereum.
Es una evolución interesante hacia el objetivo a largo plazo de Ethereum de convertirse en la “computadora del mundo”.
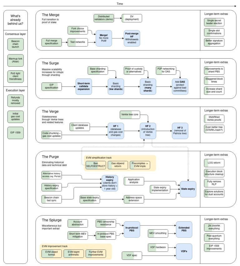
Si bien The Merge (La Fusión, en español) hizo la transición de la blockchain al mecanismo de consenso ecológico PoS, la transformación de Ethereum solo se completó en un 55%, según el cofundador Vitalik Buterin.
Cuatro actualizaciones más de nombres curiosos están en camino, dijo recientemente en una conferencia sobre criptomonedas en Francia. Buterin reveló que los “cambios profundos” planeados están destinados a mejorar la competitividad de Ethereum al convertirla en una red más poderosa y robusta.
Cuando se completen las cinco fases de las actualizaciones, Ethereum podrá procesar 100,000 transacciones por segundo, dijo Buterin. Actualmente, la blockchain procesa entre 15 y 20 transacciones por segundo, algo que ha resultado en la congestión de la red y tarifas más altas.

Actualización Shanghai
Sin embargo, desde la Fusión, el precio de Ethereum (ETH), el token del mismo nombre utilizado para las transacciones en la red, se ha desplomado en un 35%. El activo cotizó en 2,000 dólares en los días previos al evento.
Una caída a corto plazo, dicen los observadores, en relación con el valor de lo que la blockchain Ethereum podría ofrecer no solo a la criptomoneda sino al mundo una vez que se completen las cinco actualizaciones en los próximos años.
Eitan Lavi, cofundador de un bridge cripto sin permiso, ChainPort, comentó a BeInCrypto:
“A diferencia de lo que muchos entienden, la Fusión es solo una de las cinco etapas clave de la evolución por las que se factura el protocolo Ethereum para ser etiquetado como un protocolo Proof-of-Stake completamente eficiente”.
Durante los próximos seis meses, la próxima actualización importante de la red Ethereum será Shangai. Esta actualización en particular permitirá a los validadores, los holders de ETH que ayudan a asegurar la blockchain, retirar una parte de sus ETH y recompensas en staking.
Hay 14,7 millones de tokens bloqueados en Beacon Chain de Ethereum, a cambio de un rendimiento anual del 4.1 %, según el sitio web de la Fundación Ethereum. En total, esos tokens tienen un valor actual de 19,12 mil millones de dólares.

Los stakers son responsables de confirmar y verificar las transacciones en la blockchain. Cada validador debe hacer staking con un mínimo de 32 ETH.
Shanghai también buscará reducir los costos de transacción en la Capa 2 (L2), una blockchain separada como Optimism o Arbitrum, que ayuda a Ethereum a escalar, al reducir los costos de datos en la propia blockchain principal.
Los desarrolladores se movieron de esta manera porque las futuras actualizaciones que reducen las tarifas en Ethereum a través de la fragmentación completa (como se explica a continuación) aún no están listas.
The Surge
Si bien el objetivo número uno de La Fusión era reducir el uso de energía de Ethereum, lo que hizo hasta en un 99,5%, se espera que “The Surge“, la próxima actualización importante, traiga una nueva característica llamada “sharding” (fragmentación, en español) en 2023.
“Sharding divide toda la red de una blockchain en particiones más pequeñas, conocidas como ‘fragmentos’”, dijo el analista de cripto Miles Deutscher. “Esto aumentará significativamente la escalabilidad de la red”.

Según la Fundación Ethereum, el “sharding” aumentará la capacidad de la red, reducirá los costos y mejorará la velocidad de las transacciones:
“Proporciona una distribución segura de los requisitos de almacenamiento de datos, lo que permite que los rollups sean aún más económicos y hace que los nodos sean más fáciles de operar”.
The Verge
“The Verge” es una actualización que se espera que reduzca drásticamente la dependencia de Ethereum en los nodos como almacén de historial y datos. Introducirá los llamados “Verkle Trees“, “una poderosa actualización de las pruebas de Merkle que permiten tamaños de prueba mucho más pequeños”, dice Deutscher.
“Esto optimizará el almacenamiento en Ethereum y ayudará a reducir el tamaño de los nodos. En última instancia, esto ayuda a Ethereum a volverse más escalable”, agregó. “Verkle Trees” permitirá a los usuarios convertirse en validadores de red sin tener que almacenar grandes cantidades de datos en sus computadoras, dicen los analistas.
La plataforma de criptoseguridad Nethermind dijo que los “Verkle Trees” son sistemas inspirados en Bitcoin que reducirán el tamaño de los “testigos en un factor de más de 20, lo que permitirá que los clientes sin estado interactúen de manera segura con la red”.
Según Vitalik Buterin, “The Verge” será “excelente para la descentralización”, dijo en la conferencia de París.
The Purge
Se espera que “The Purge” reduzca significativamente la cantidad de espacio requerido para almacenar ETH en un disco duro. Esta actualización eliminará el uso de nodos para almacenar el historial de Ethereum, liberando espacio, un dolor de cabeza constante para los desarrolladores.
“The Purge trata de reducir la cantidad de espacio que debe tener en su disco duro, intentar simplificar el protocolo Ethereum con el tiempo y no requerir nodos para almacenar el historial”, dijo Buterin.

La plataforma de educación District 0x explicó que “los nodos son responsables de verificar el trabajo de los mineros y garantizar que se sigan las reglas de consenso”.
La mejor manera de hacer esto es mantener una copia completa del ledger de Ethereum, lo que facilita la verificación del trabajo de un minero. “Pero la blockchain de Ethereum se acerca a un terabyte de almacenamiento, por lo que no es práctico para una persona común ejecutar un nodo”, afirmó.
The Splurge
La última actualización programada es “The Splurge“. Esto incluye lo que se describe como extras misceláneos pero importantes, “asegurando que la red funcione sin problemas después de las cuatro actualizaciones anteriores”.
“Se proyecta que el diseño de Ethereum posterior a la Fusión maneja una gran cantidad de datos que generalmente requieren una seguridad mejorada en todos los ámbitos”, dijo Eitan Lavi, cofundador de ChainPort, a BeInCrypto, y enfatizó:
“A través de la evolución de los Merkle y Verkle Trees, así como de otra tecnología innovadora que se introducirá con actualizaciones posteriores, el protocolo podrá admitir la carga de datos anticipada”.
El post Ethereum está completo en un 55%: ¿Qué sigue tras la Fusión? fue visto por primera vez en BeInCrypto.
Ir a la fuente
Author: Luis Jesús Blanco Crespo



